-
结构化课程脚手架
提供从基础到高阶的渐进式实训项目矩阵,确保能力阶梯式成长
-
实时反馈与评估系统
在关键操作节点嵌入智能指导与量化评估,实现“在练习中学习,在反馈中优化”
-
真实业务场景复现
模拟行业真实环境与问题约束,培养学生的场景适应力与决策能力
平台深度集成了一套完善的人工智能课程资源体系。该体系不仅系统性地涵盖了机器学习、深度学习等核心理论基础,更精心设计了从代码实践、项目实训案例解析的全链路实战模块。打造了闭环且高效的学习成长路径。
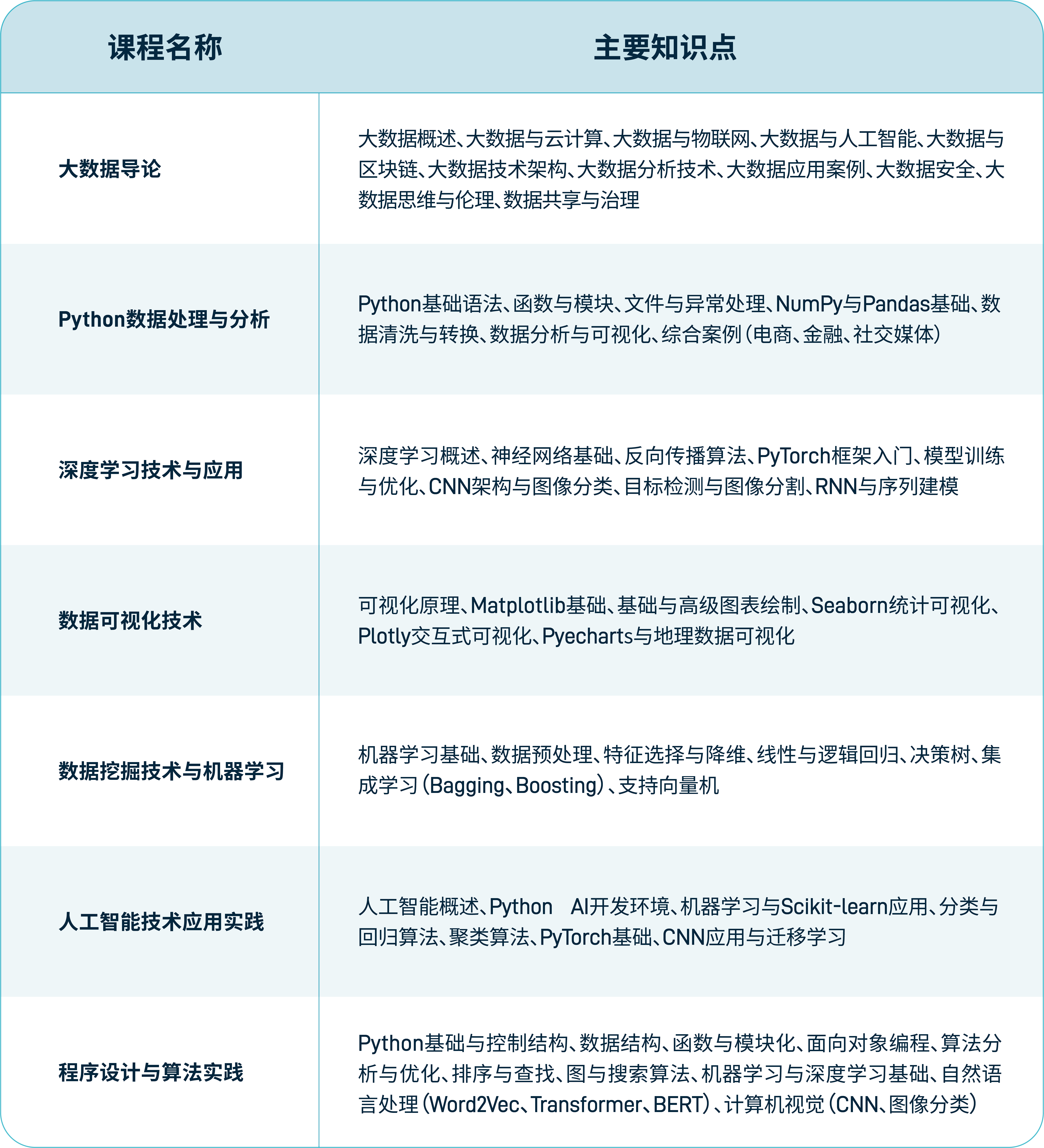
理论课程部分提供了系统化的AI基础教学资源,旨在帮助用户构建完整的知识框架。平台资源环环相扣,共同构成一个坚实的知识体系,确保用户能够循序渐进地夯实理论基础,为后续的实践与应用构筑牢固的根基。
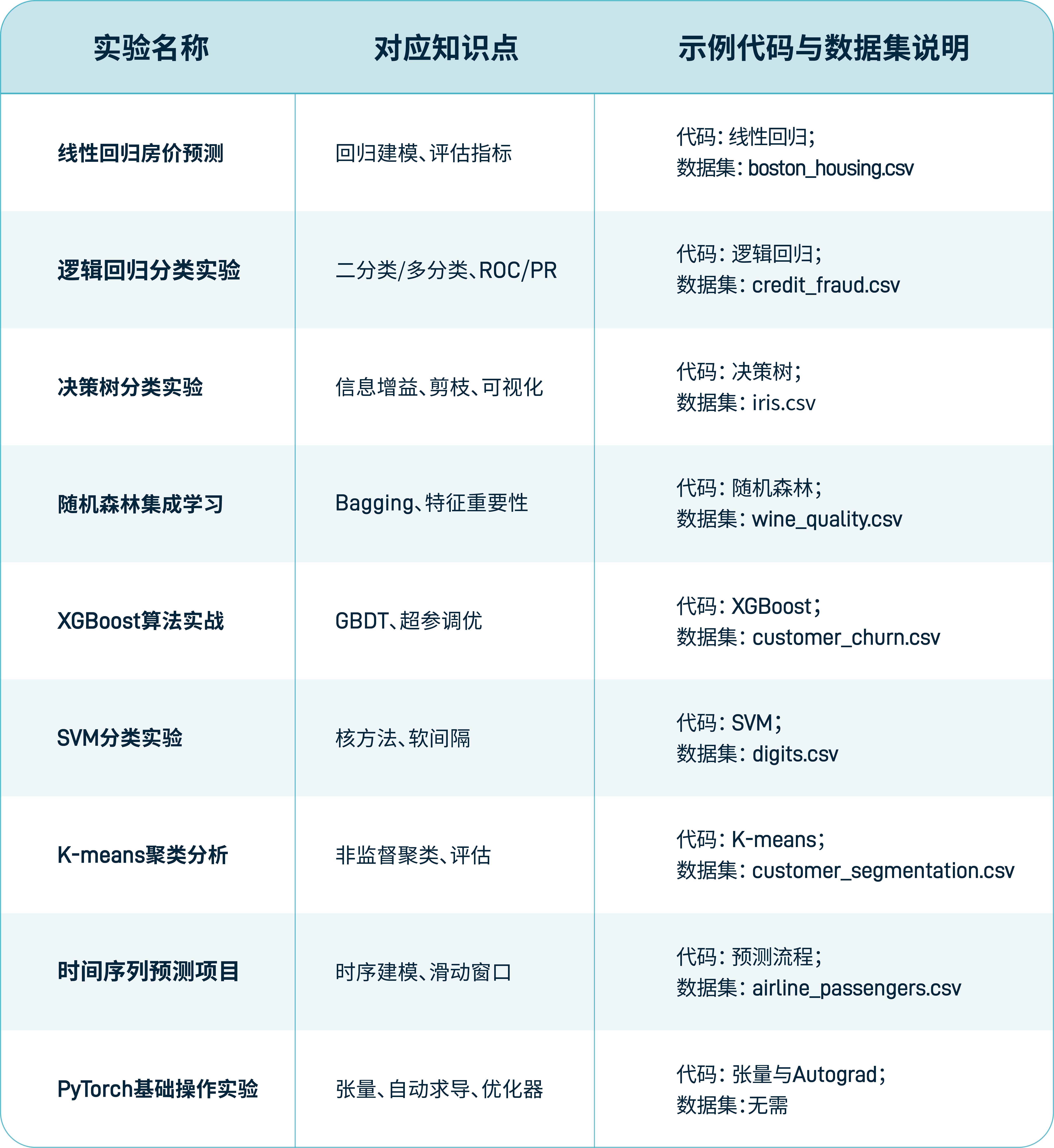
实训课程结合真实项目场景,提供丰富的实验案例、可供操作的数据集与实训指导,支持学生在模拟或真实环境中完成算法设计、模型训练与应用部署。通过理论与实训的深度融合,助力知识掌握到技能提升的有效转化。
提供从基础到高阶的渐进式实训项目矩阵,确保能力阶梯式成长
在关键操作节点嵌入智能指导与量化评估,实现“在练习中学习,在反馈中优化”
模拟行业真实环境与问题约束,培养学生的场景适应力与决策能力
告别环境配置困扰,无缝切入AI实战。专注核心算法与模型开发,提升学习效率。7*24小时专属答疑,为您扫清每一个技术障碍。弥补传统实训的辅导短板,收获个性化学习体验。
为精准补位通用大模型的教学短板,我们精心构筑了一个覆盖教学、编程、评测全场景的智能体矩阵。不仅能响应学生的即时需求,赋能其自主学习与小组项目,更化身为全程在线的"专属学伴",智能体扮演的导师角色,能将复杂知识拆解为符合认知阶梯的学习路径。
移除环境配置的绊脚石,助您轻松起步,专注AI实战
基于Jupyter的交互环境,代码即写即得。通过片段化学习,轻松攻克长代码难题
提供7*24小时在线答疑,弥补实训教学中个性化辅导的不足
敬请留下您的联系方式,我们即刻安排专人与您联系!